Una startup de investigación y desarrollo especializada en computación quantum-inspired necesitaba lanzar su producto API SaaS en AWS Marketplace, pero enfrentaba un bloqueo crítico: todo su pipeline de ventas estaba paralizado por la complejidad técnica de la integración con AWS Marketplace. Con un cliente potencial esperando y el equipo completamente desbordado por preguntas técnicas y de negocio, me contrataron para desbloquear la situación y entregar una integración completa lista para producción.

Diseñé e implementé la integración completa con AWS Marketplace, creando una infraestructura serverless que automatiza el registro de usuarios, la autenticación, la gestión de códigos promocionales y el aprovisionamiento de acceso a la API, estableciendo al mismo tiempo las mejores prácticas de Infrastructure as Code para un despliegue y mantenimiento sostenibles.
El desafío: navegar la complejidad de AWS Marketplace
La startup había desarrollado una API innovadora para tareas computacionales, pero carecía de la experiencia en arquitectura cloud necesaria para integrarla con AWS Marketplace. Su situación era crítica:
Bloqueos técnicos:
- Sin experiencia previa con los requisitos y patrones de integración de AWS Marketplace.
- Incertidumbre sobre la arquitectura de autenticación (configuración de AWS Cognito, diseño del user pool, autorización de API).
- Dudas sobre la integración de AWS API Gateway con su API existente.
- Dificultades con la gestión de infraestructura (cómo desplegar, actualizar y mantener el sistema).
- Incertidumbre en la estimación de costos de consumo de recursos AWS.
Bloqueos de negocio:
- Larga lista de preguntas sin resolver sobre la mecánica de AWS Marketplace (estructura de comisiones, modelos de licenciamiento, procesos de actualización).
- Dificultad para conseguir soporte técnico de AWS en español.
- Ventas bloqueadas por la imposibilidad de entregar la integración con el marketplace.
- Presión temporal por un cliente en espera.
Requisitos técnicos:
- Sistema de registro de usuarios que permita a los clientes registrarse y recibir acceso a la API.
- Integración con AWS Cognito para autenticación y autorización seguras.
- Sistema de códigos promocionales que habilite campañas de marketing y ofertas especiales.
- Configuración de API Gateway con autorización adecuada y límites de uso.
- Despliegue automatizado de infraestructura siguiendo principios de Infrastructure as Code.
- Soporte multi-entorno (desarrollo, staging, producción).
- Arquitectura eficiente en costos adecuada para el presupuesto de una startup.
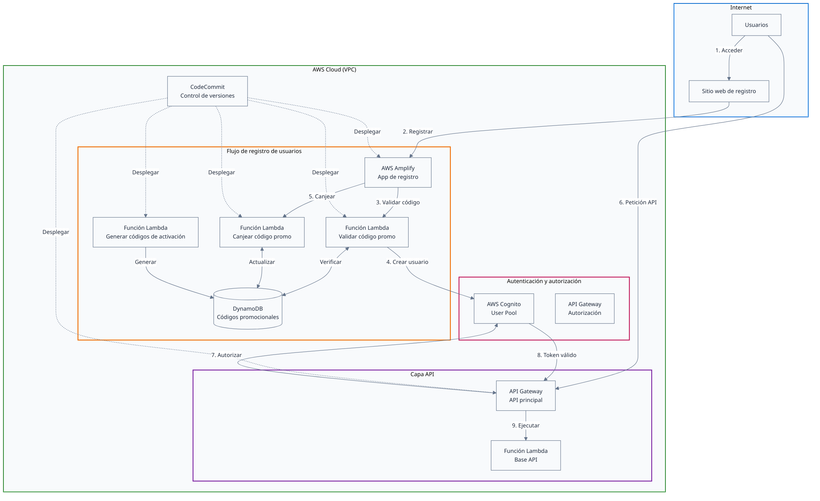
Arquitectura de la solución
Diseñé una arquitectura serverless integral en AWS que automatiza todo el flujo de onboarding de clientes y acceso a la API.
Diagrama de arquitectura del sistema


Componentes arquitectónicos clave
| Componente | Tecnología | Propósito |
|---|---|---|
| Aplicación de registro | AWS Amplify | Interfaz de registro de usuarios con validación de códigos promocionales |
| Autenticación de usuarios | AWS Cognito | Gestión segura de usuarios y autorización de API |
| Códigos promocionales | DynamoDB | Almacenamiento escalable para códigos de activación y canjes |
| API Gateway | AWS API Gateway | Endpoint REST con autorización y limitación de tasa |
| Funciones Lambda | Python | Lógica de negocio serverless para validación y aprovisionamiento |
| Infraestructura | CloudFormation + Terraform | Despliegue automatizado de infraestructura versionado |
| Control de versiones | AWS CodeCommit | Repositorio centralizado de código |
Enfoque Infrastructure as Code
Uno de los aspectos más valiosos del proyecto fue establecer una metodología completa de Infrastructure as Code (IaC):
Plantillas CloudFormation:
- Configuración del User Pool de AWS Cognito con atributos personalizados.
- Cliente del User Pool con flujos de autenticación apropiados.
- Dominio del User Pool para UI de autenticación hospedada.
- Plantilla completa que puede versionarse y desplegarse de forma consistente.
Configuración Terraform:
- Definición de API REST en AWS API Gateway.
- Despliegues de funciones Lambda.
- Aprovisionamiento de tablas DynamoDB.
- Roles y políticas IAM.
- Integración con infraestructura existente.
Beneficios alcanzados:
- Despliegues reproducibles en todos los entornos.
- Infraestructura versionada con control de cambios.
- Aprovisionamiento rápido de entornos (crear staging/producción en minutos).
- Capacidad de recuperación ante desastres: infraestructura completa recreable desde código.
- Documentación mediante código: la infraestructura se autodocumenta.
Detalles de implementación
1. Configuración del User Pool de AWS Cognito
Diseñé un sistema de autenticación integral con:
Características del User Pool:
- Autenticación basada en email (username = dirección de correo).
- Creación de usuarios solo por administradores para acceso controlado.
- Recuperación de cuenta mediante intervención administrativa (enfoque security-first).
- Atributos personalizados de usuario para identificación de tenant/cliente.
- Configuración de validez de tokens (tokens de acceso de 60 minutos).
- Múltiples flujos de autenticación (USER_PASSWORD_AUTH, SRP, custom).
Aspectos destacados de la implementación:
resource "aws_cognito_user_pool" "api" {
name = "api"
username_attributes = ["email"]
auto_verified_attributes = ["email"]
username_configuration {
case_sensitive = false
}
account_recovery_setting {
recovery_mechanism {
name = "admin_only"
priority = 1
}
}
admin_create_user_config {
allow_admin_create_user_only = true
}
schema {
name = "email"
attribute_data_type = "String"
required = true
mutable = false
string_attribute_constraints {
min_length = 7
max_length = 150
}
}
schema {
name = "tenant_id"
attribute_data_type = "String"
mutable = true
required = false
string_attribute_constraints {
min_length = 5
max_length = 255
}
}
}
2. Sistema de códigos promocionales
Desarrollé un sistema flexible de gestión de códigos promocionales:
Funcionalidades:
- Generación de códigos mediante función Lambda para crear campañas promocionales.
- Validación durante el registro (verificar validez del código, límites de uso, expiración).
- Seguimiento de canjes para prevenir uso duplicado.
- Almacenamiento en DynamoDB para búsquedas de códigos de alto rendimiento y escalables.
- Analíticas de uso para medir la efectividad de campañas de marketing.
Flujo de trabajo:
- El administrador genera códigos promocionales mediante función Lambda.
- El cliente introduce el código durante el registro.
- El sistema valida el código (existe, no está expirado, no se ha usado).
- Si la validación es exitosa, se crea el usuario en Cognito.
- El código se marca como canjeado con timestamp e ID de usuario.
- El cliente recibe credenciales de API y acceso.
3. Integración con API Gateway
Configuré el acceso seguro a la API con:
Capas de autorización:
- Autorizador Cognito que valida tokens JWT de la autenticación de usuarios.
- Mecanismo de API Key para seguimiento adicional de uso y limitación de tasa.
- Validación de peticiones asegurando formato correcto de solicitudes.
- Configuración CORS para aplicaciones cliente web.
Planes de uso:
- Múltiples niveles con diferentes límites de tasa.
- Asignación de API key por cliente.
- Gestión de throttling y cuotas.
- Monitorización de uso y analíticas.
Ejemplo de flujo de petición a la API:
# El usuario se autentica con Cognito
curl -X POST --data '{
"AuthParameters": {
"USERNAME": "usuario@ejemplo.com",
"PASSWORD": "contraseña-segura"
},
"AuthFlow": "USER_PASSWORD_AUTH",
"ClientId": "client-id"
}' \
-H 'X-Amz-Target: AWSCognitoIdentityProviderService.InitiateAuth' \
-H 'Content-Type: application/x-amz-json-1.1' \
https://cognito-idp.eu-west-1.amazonaws.com
# Usar el token ID para peticiones a la API
curl -H "Authorization: ${ID_TOKEN}" \
-H "x-api-key: ${API_KEY}" \
https://api.ejemplo.com/endpoint
4. Despliegue automatizado con SAM
Implementé AWS SAM (Serverless Application Model) para:
Automatización del despliegue:
- Despliegue de stack completo con un solo comando.
- Empaquetado y subida automática de funciones Lambda.
- Creación y actualización de stacks CloudFormation.
- Gestión de parámetros específicos por entorno.
- Capacidades de rollback para despliegues fallidos.
Flujo de trabajo de desarrollo:
# Construir aplicación SAM
sam build
# Desplegar en entorno
sam deploy --parameter-overrides Environment=production
# Probar localmente antes de desplegar
sam local invoke FunctionName --event event.json
5. Sitio web de registro
Desarrollé una interfaz de registro amigable usando AWS Amplify:
Características clave:
- Diseño limpio y responsive para el onboarding de clientes.
- Entrada y validación de código promocional.
- Feedback en tiempo real sobre validez del código.
- Entrega segura de credenciales tras registro exitoso.
- Integración con Cognito para aprovisionamiento fluido de usuarios.
Resultados e impacto
Logros técnicos
Impacto en el negocio
Aspectos destacados del proyecto
Alcance del trabajo:
- Configuración de cuenta de vendedor en AWS Marketplace.
- Desarrollo de Prueba de Concepto validando decisiones arquitectónicas.
- Despliegue completo de infraestructura usando Infrastructure as Code.
- Desarrollo y pruebas del sistema de registro de usuarios.
- Configuración de integración y autorización de API.
- Sistema de gestión de códigos promocionales.
- Análisis de estimación y optimización de costos.
- Documentación técnica exhaustiva.
- Formación del equipo y transferencia de conocimientos.
Línea temporal:
- Prueba de Concepto: 2 semanas
- Implementación completa: 3 meses
- Pruebas y optimización: 1 mes
- Documentación y formación: 2 semanas
Desafíos clave resueltos
1. Complejidad técnica de AWS Marketplace
Desafío: comprender e implementar los requisitos de AWS Marketplace para productos SaaS.
Solución: investigué la documentación de AWS Marketplace, contacté con el soporte de AWS e implementé patrones arquitectónicos recomendados. Coordiné reuniones con especialistas de AWS Marketplace para resolver dudas técnicas y validar el enfoque.
2. Diseño de arquitectura de autenticación
Desafío: diseñar autenticación segura y escalable para acceso a la API con soporte de códigos promocionales.
Solución: diseñé un User Pool de AWS Cognito con atributos personalizados, lo integré con el Autorizador Cognito de API Gateway y construí un flujo de validación basado en Lambda para códigos promocionales previo al aprovisionamiento de usuarios.
3. Automatización de infraestructura
Desafío: habilitar despliegues repetibles en múltiples entornos sin configuración manual.
Solución: implementé Infrastructure as Code exhaustivo usando CloudFormation para recursos nativos de AWS y Terraform para orquestación entre servicios. Creé scripts de despliegue y documentación para independencia del equipo.
4. Optimización de costos
Desafío: minimizar costos de AWS manteniendo rendimiento y escalabilidad para el presupuesto de una startup.
Solución: diseñé arquitectura serverless-first usando Lambda y DynamoDB con precios por uso. Realicé análisis de costos en diferentes escenarios de uso y configuré cuotas de servicio apropiadas y alertas.
Profundización en tecnologías
AWS Cognito User Pool
Por qué Cognito:
- Directorio de usuarios gestionado que elimina código personalizado de gestión de usuarios.
- Características de seguridad integradas (políticas de contraseña, soporte MFA, protección contra amenazas).
- Autenticación basada en tokens JWT estándar en servicios AWS.
- Integración con API Gateway para autorización fluida.
- Escalable a millones de usuarios sin gestión de infraestructura.
Aspectos destacados de configuración:
- Atributos personalizados para identificación de tenant y metadatos.
- Autenticación basada en email para experiencia amigable al usuario.
- Creación de usuarios controlada por administrador para control del modelo de negocio.
- Múltiples flujos de autenticación soportando diferentes tipos de cliente.
- Personalización de tokens para control de acceso a API.
AWS API Gateway
Beneficios:
- Endpoint de API gestionado con escalado automático.
- Transformación y validación de peticiones/respuestas.
- Múltiples opciones de autorización (Cognito, API keys, Lambda).
- Planes de uso y limitación de tasa por cliente.
- Integración con CloudWatch para monitorización y analíticas.
Implementación:
- Autorizador de User Pool Cognito para validación JWT.
- Requisito de API key para seguimiento adicional.
- Gestión de throttling y cuotas de peticiones.
- Configuración CORS para clientes web.
- Mapeo de dominio personalizado para endpoints de API con marca.
AWS Lambda
Beneficios serverless:
- Cero gestión o aprovisionamiento de servidores.
- Escalado automático de cero a miles de peticiones.
- Precio por ejecución (sin costos en inactividad).
- Alta disponibilidad y tolerancia a fallos integradas.
- Integración sencilla con otros servicios AWS.
Funciones implementadas:
- Validación de código promocional: verifica validez y estado de uso del código.
- Aprovisionamiento de usuario: crea usuarios en Cognito tras validación.
- Canje de código: marca códigos como usados y rastrea canjes.
- Generación de código de activación: creación masiva de campañas promocionales.
- Lógica de negocio de API: maneja funcionalidad real de API detrás de Gateway.
DynamoDB
Por qué DynamoDB:
- Base de datos NoSQL completamente gestionada con escalado automático.
- Latencia de un solo dígito de milisegundo a cualquier escala.
- Alta disponibilidad y durabilidad integradas.
- Modelo de precios simple (pagar por almacenamiento y throughput).
- Perfecto para búsquedas de códigos promocionales (patrón de acceso clave-valor).
Diseño del schema:
- Clave primaria: código promocional.
- Atributos: fecha de creación, fecha de expiración, estado de uso, canjeado por, timestamp de canje.
- GSI (Global Secondary Index) para consultas por estado o campaña.
Infrastructure as Code (CloudFormation + Terraform)
CloudFormation para servicios nativos AWS:
- Configuración de User Pool y Cliente Cognito.
- Plantillas SAM para despliegue Lambda.
- Stacks CloudFormation para agrupación de recursos relacionados.
- Gestión de parámetros para valores específicos de entorno.
Terraform para orquestación entre servicios:
- Configuración de API Gateway.
- Aprovisionamiento de tabla DynamoDB.
- Roles y políticas IAM.
- Integración con servicios externos.
- Gestión de estado para seguimiento de infraestructura.
Lecciones aprendidas
Qué funcionó excepcionalmente bien
Qué haría diferente
Conclusión
Este proyecto de integración SaaS con AWS Marketplace demuestra cómo la arquitectura cloud experta puede desbloquear desafíos críticos de negocio mientras establece una base técnica sólida para el crecimiento. Al aprovechar servicios serverless de AWS, mejores prácticas de Infrastructure as Code y un enfoque security-first, entregué una solución que no solo cumplió las necesidades inmediatas del negocio, sino que también posicionó a la startup para un escalado sostenible.
El proyecto muestra el valor de incorporar experiencia especializada en arquitectura cloud cuando se enfrentan desafíos complejos de integración, particularmente para startups que carecen de experiencia interna en AWS. La arquitectura serverless, los procesos de despliegue automatizados y la documentación exhaustiva aseguraron que el equipo del cliente pudiera mantener y extender el sistema con confianza tras la finalización del proyecto.
Conclusiones clave para proyectos similares
- Enfoque serverless-first reduce drásticamente la complejidad operacional y los costos para productos SaaS.
- Infrastructure as Code desde el inicio habilita iteración rápida y despliegues con confianza.
- Servicios gestionados de AWS (Cognito, API Gateway, Lambda) eliminan trabajo pesado indiferenciado.
- Documentación exhaustiva y transferencia de conocimientos son tan críticos como la implementación técnica.
- Seguridad y autenticación son fundamentales: hay que hacerlas bien desde el principio.
¿Necesitas ayuda con integración AWS Marketplace o arquitectura SaaS?
Si estás construyendo un producto SaaS y necesitas:
- Integración con AWS Marketplace para tu API o aplicación.
- Diseño de arquitectura serverless para escalado eficiente en costos.
- Autenticación y autorización con AWS Cognito.
- Implementación Infrastructure as Code para despliegues confiables.
- Optimización de costos cloud y revisión de arquitectura.
Aporto más de 20 años de experiencia en arquitectura cloud AWS para ayudarte a navegar integraciones complejas y construir soluciones escalables, seguras y eficientes en costos.
Ponte en contacto →
Sobre el autor
Daniel López Azaña
Emprendedor tecnológico y arquitecto cloud con más de 20 años de experiencia transformando infraestructuras y automatizando procesos.
Especialista en integración de IA/LLM, desarrollo con Rust y Python, y arquitectura AWS & GCP. Mente inquieta, generador de ideas y apasionado por la innovación tecnológica y la IA.
Proyectos relacionados

Integración OAuth para plataforma de tracking de rutas - Sistema seguro de partnerships de marca blanca
Sistema de autenticación y autorización OAuth 1.0 para red social alemana de tracking de rutas, habilitando integración segura de marca blanca con sitios web de partners. Implementación de librería OAuth PHP personalizada permitiendo a sitios terceros consumir datos de rutas, autenticación de usuarios y características sociales mientras se mantiene aislamiento de datos por partner. Prueba de concepto de integración con phpFox demostrando compatibilidad cross-platform. Desarrollo de 3 meses entregando solución completa de proveedor y consumidor OAuth.

Plugins de integración para chat Bowob - Conectores multi-plataforma de sistema de chat para CMS y redes sociales
Desarrollo de plugins de integración para servicio de chat Bowob.com habilitando funcionalidad de chat embebido perfectamente integrada en múltiples sistemas de gestión de contenido y plataformas de redes sociales. Creación de conectores personalizados para phpFox, Social Engine, Joomla Community Builder, foro Kunena y Simple Machines Forum (SMF), proporcionando a webmasters instalación con un clic para soluciones completas de chat. Plugins integraron autenticación de usuarios, sincronización de perfiles, conexiones de amigos y personalización de interfaz, permitiendo a miembros del sitio comunicarse en tiempo real mientras se mantiene experiencia de usuario nativa de plataforma y consistencia de datos.

Option Panel - Plataforma de trading de opciones en Rust de alto rendimiento
Plataforma web profesional de análisis de opciones que combina la potencia de Rust y WebAssembly para realizar cálculos financieros complejos con rendimiento excepcional, incluyendo análisis de griegas, estrategias multi-leg, evaluación de riesgo y rentabilidad con latencia ultrabaja.
Comentarios
Enviar comentario